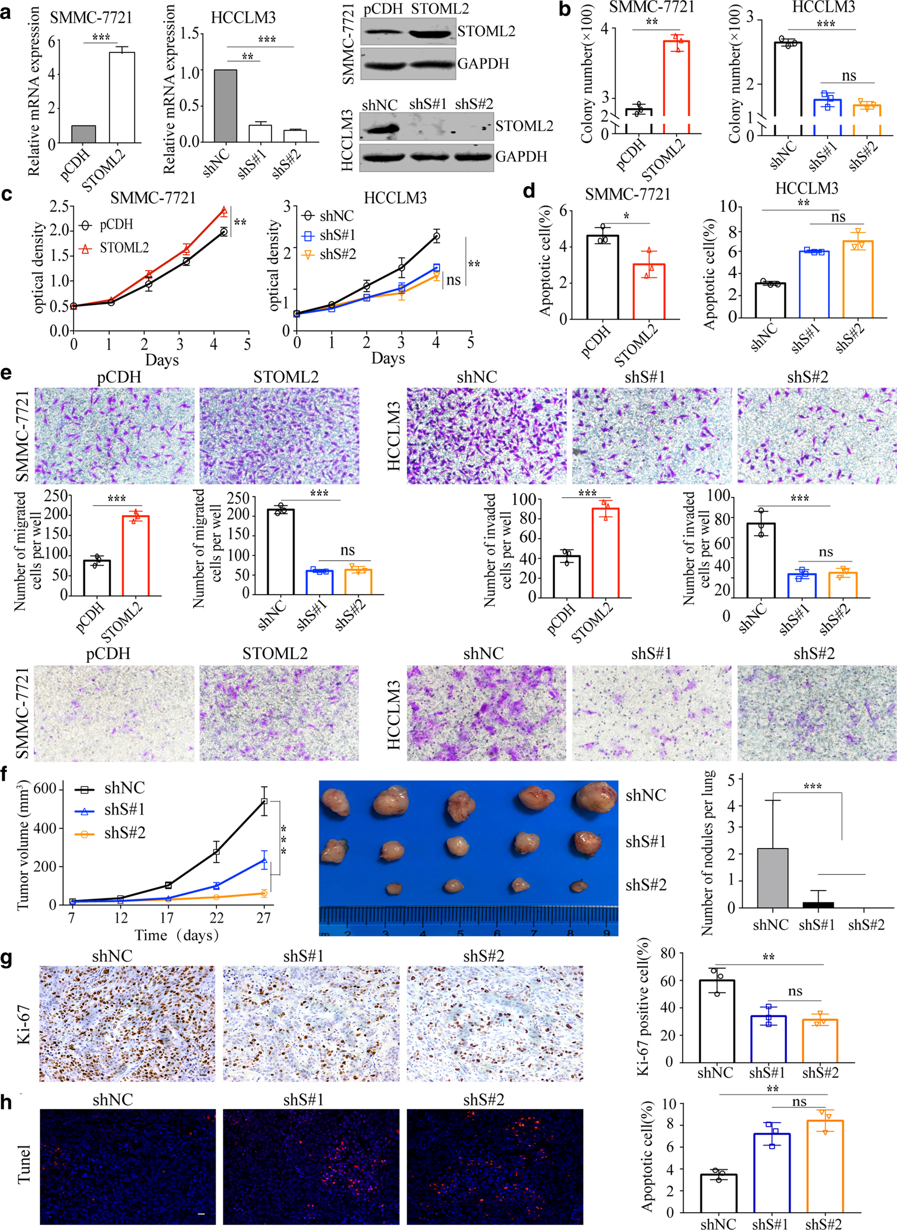
Fig. 2

STOML2 promotes HCC cell proliferation, migration, and invasion and inhibits HCC cell apoptosis. a Overexpression of STOML2 in SMMC-7721 and knockdown in HCCLM3 were detected by qRT-PCR (left and middle panel) and Western blot (right panel). b–e The effects of STOML2 gain- or loss-of-function on in vitro proliferation (b, c), apoptosis (d), migration, and invasion (e) of SMMC-7721 and HCCLM3 cells were measured by colony formation assay, CCK8, flow cytometric analysis of Annexin-V/PI staining and transwell assays. f The dynamic change of tumor volume between HCCLM3-shNC and HCCLM3-shS#1, HCCLM3-shS#2 in subcutaneous models, were shown (left and middle panel). Downregulation of STOML2 significantly suppressed lung metastasis in tail vein injection model (right panel). g Representative immunohistochemical staining of Ki-67 in subcutaneous tumor tissues of mice was shown (Scale bar: 100 μm), and the number of cells positively stained with Ki-67 was calculated from three independent fields for each image. h Representative TUNEL staining in subcutaneous tumor tissues of mice was shown (Scale bar: 100 μm), and the number of cells positively stained was calculated from three independent fields for each image. *P < 0.05; **P < 0.01; ***P < 0.001; ns, no significance