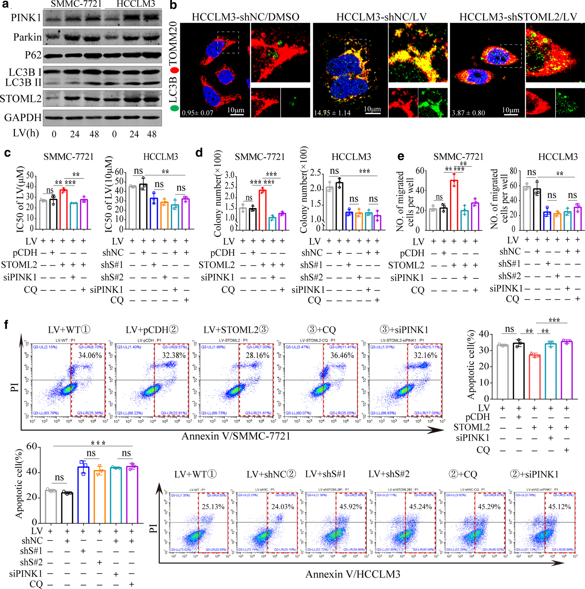
Fig. 5

Inhibition of mitophagy sensitizes HCC cells to Lenvatinib treatment. a Western blot for PINK1, Parkin, p62, LC3BI/II in SMMC-7721 and HCCLM3 treated with lenvatinib (LV, 10 μM) at indicated time. GAPDH was used as a loading control. b The expression and co-localization of LC3B (green) with TOMM20 (red) increased sharply in HCCLM3-shNC cells treated with LV (10 μM) for 24 h, while the increase was counteracted significantly by shSTOML2 in HCCLM3 cells. The relative fluorescence intensity of LC3B is shown in the lower left corner. (Scale bars:10 μm) c-f SMMC-7721 and HCCLM3 control and derived cells were co-treated with LV(5 μM) and CQ (5 μM) or transiently transfected with PINK1 siRNA. IC50s of lenvatinib increased when STOML2 was upregulated (c). Identical to the IC50, under aforementioned conditions, colony formation (d) and migration (e) increased in HCC cells with STOML2 upregulation versus decreased with STOML2 downregulation. Correspondingly, apoptosis resulted from LV increased in HCC cells when STOML2 or PINK1 was downregulated or co-treated with CQ (f). **P < 0.01; ***P < 0.001; ns no significance, LV lenvatinib, WT wild type