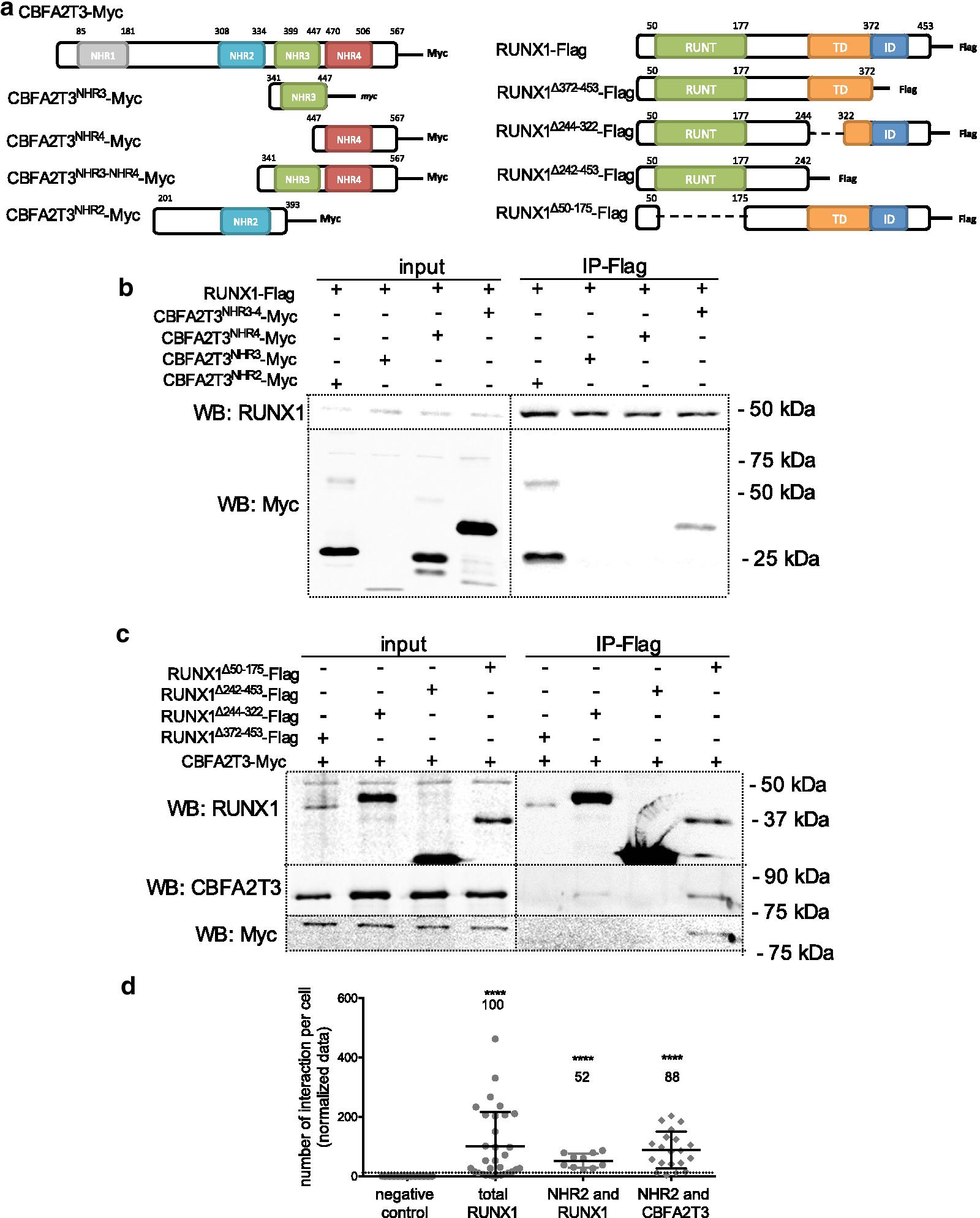
Fig. 4

The NHR2 domain of CBFA2T3 is involved in the interaction between RUNX1 and CBFA2T3. a Representation of the full-length and truncated CBFA2T3 and RUNX1 proteins used to the functional domain analysis. NHR, Nervy Homology Region; TD, Transactivation domain; ID, inhibitory domain. b, c Co-immunoprecipitation (IP) using anti-Flag antibody in HEK293 cells expressing various full-length and truncated proteins for CBFA2T3 (b) and RUNX1 (c) described in (a). Western blots were performed with RUNX1, Myc and CBFA2T3 antibodies. Molecular weights are indicated on the right. d Quantitation of protein co-localization per nucleus and visualized by Proximity Ligation Assay (PLA) dots in HEK293 cells expressing CBFA2T3NHR2-Myc with either RUNX1-Halotag or CBFA2T3-Flag, presented with the mean values ± S.D. Antibodies used are anti-RUNX1, anti-Myc and anti-Flag. Positive control (total RUNX1) and negative control were included. The data are normalized against total RUNX1. The mean value is indicated above each plot. The positive threshold value is represented by the dotted line as described in [25]. ****p < 0.0001 in Fisher’s exact test compared to the negative control condition