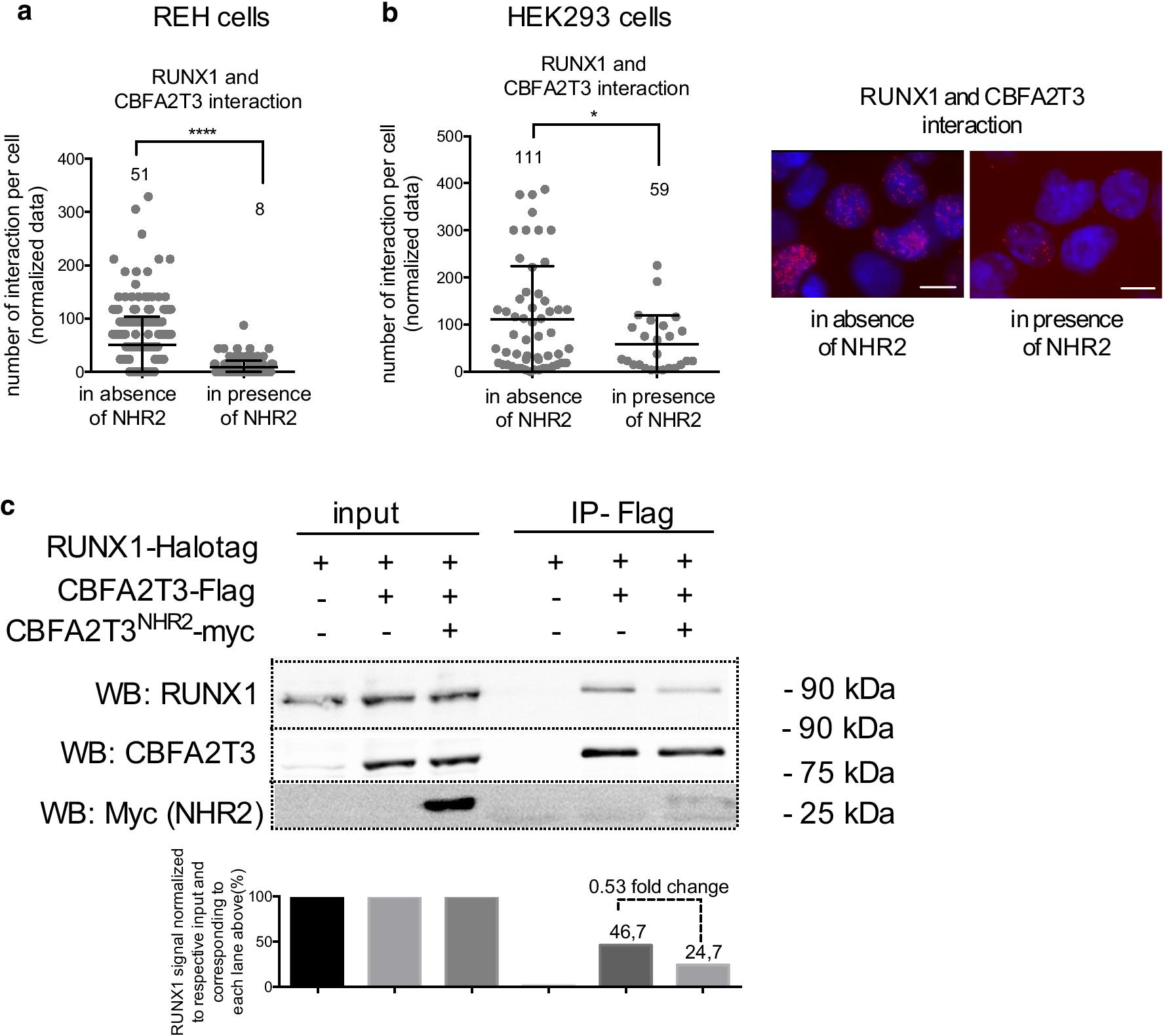
Fig. 5

Free NHR2 domain of CBFA2T3 disrupts the protein complex formed by RUNX1 and CBFA2T3. a and b Quantitation of RUNX1 and CBFA2T3 protein co-localization per nucleus and visualized by PLA dots in REH cells (a) and HEK293 cells (b) in presence or absence of CBFA2T3NHR2-Myc, presented with the mean values ± S.D. The mean value is indicated above each plot. The statistical analyses are run with parametric t-tests. *p < 0.1; ****p < 0.0001. The right panel shows a set of pictures of PLA between RUNX1 and CBFA2T3 for HEK293 cells in presence or absence of CBFA2T3NHR2-Myc. The PLA dots are in purple, nuclei are in blue (DAPI). Bar: 10 um. c Co-immunoprecipitation (IP) using anti-Flag antibody in HEK293 cells expressing RUNX1-Halotag, CBFA2T3-Flag or CBFA2T3NHR2-Myc. Western blots were performed with RUNX1, Myc and CBFA2T3 antibodies. Molecular weights are indicated on the right